Abstract
Human PHF6 (plant homeodomain (PHD) finger 6), located in X chromosome, is highly expressed in the central nervous system as well as B- and T-lymphoid cells in human and mice, and involved in multiple physiological pathways through chromatin regulation by interaction with the nucleosome remodeling and deacetylation (NuRD) complex. Germline mutations of PHF6 lead to Börjeson-Forssman-Lehmann syndrome (BFLS), a rare X-linked disorder with distinctive facial features and mental retardation. Meanwhile, somatic PHF6 mutations are present in 11% to 39.5% of adult T-cell acute lymphoblastic leukemia (T-ALL) patients. PHF6 functions as a tumor suppressor gene in T-ALL. Conditional knock-out (cKO) of Phf6 in hematopoietic cells in mice enhances self-renewal potential of hematopoietic stem cells and accelerates the oncogenesis of ICN1 overexpression-induced T-ALL. However, the roles of Phf6 in regulating the development and function of lymphoid cells are not explored yet.
In our previous study (YC Hsu et al.Blood adv. 2019), we have shown decreased circulating CD4+ T cells in the Phf6 cKO (Phf6 cKO, Phf6F/F or Phf6F/Y;Vav1-Cre) mice compared with the wild type (WT, Phf6F/F or Phf6F/Y) mice. While the percentages of naïve, effector, and effector memory CD4+ T cells, defined by surface CD44 and CD62L, were comparable between the WT and Phf6 cKO mice, we found significantly lower expression of surface CD44 on naïve CD4+ T cells in the Phf6 cKO mice. To assess the effects of Phf6 on the development of the T cells, we performed bulk RNA sequencing (RNAseq) of thymocytes from 3 pairs of mice. GSEA for these transcriptomes revealed enrichment of the interferon γ, interferon α, and FOXP3 targets. These results support our hypothesis that Phf6 has a role in T cell function and regulation.
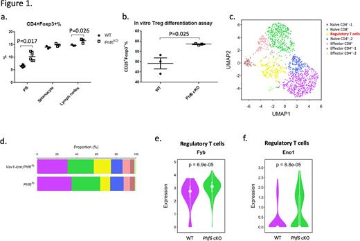
Consisted with the RNAseq data showing enrichment of the FOXP3 targets in the thymocytes of the Phf6 cKO mice, we discovered that the pooled Treg cells in steady state, containing a majority of natural Treg cells (nTreg cells) and some induced Treg cells (iTreg cells), were significantly increased in the peripheral blood and lymph nodes of the Phf6 cKO mice as revealed by the intracellular Foxp3. (Figure 1a) We further investigated if Phf6 has a role in iTreg cells. To this end, we performed in vitro simulation on splenocytes of the WT and Phf6 cKO mice with CD3 mAB, CD28 mAB, hTGFb1 and mIL2 and found the CD4+Phf6 cKO splenocytes were more prone to differentiate into the CD25+Foxp3+ Treg cells compared with that of the WT mice. (Figure 1b) Collectively, conditional knock-out of Phf6 in mice can skew lymphocyte differentiation toward Treg cells not only in steady state, but also under in vitro regulatory T cell priming condition.
To further explore the possible mechanisms, we analyzed single cell RNAseq of splenic T cells of WT and Phf6 cKO mice at steady state and cataloging 7 populations as defined by distinct transcriptomic patterns, including 5 for CD4+ T cells and 2 for CD8+ T cells. (Figure 1c) Compared with the WT, the T cells of Phf6 cKO mice had a larger proportion of Treg cells, which significantly expressed higher Fyb and Eno1. (Figure 1d, e and f) According to the literature, FYB, also known as ADAP (Adhesion and degranulation promoting adaptor protein), is a positive regulator of T-cell development, TCR/CD3-induced T-cell activation, and IL-2 and IFN-g production. (E K Griffiths et al. Science. 2001, Zhang Y et al. Immunology. 2012) Meanwhile, the glycolytic enzyme enolase-1, encoded by Eno1, can stimulate glycolysis, on which the induction and function of induced Treg cells highly depend. (V De Rosa et al. Nat Immunol. 2015)
In conclusion, we show that Phf6 is a novel regulator of Treg cells perhaps through ADAP and glycolysis pathways. We will further explore the functions and mechanisms of the Phf6 on T cell regulation.
Disclosures
Hou:AbbVie, Celgene, Kirin: Research Funding; AbbVie, Astellas, AstraZeneca, BMS, Chugai, CSL Behring, Daiichi Sankyo, IQVIA, Johnson & Johnson, Kirin, Lotus, Merck Sharp & Dohme, Novartis, Ono, Panco Healthcare Co, Pfizer, PharmaEssential, Roche, Synmosa, Takeda, TSH Biopharm, TTY Biopharm Company, : Consultancy, Honoraria, Other: Travel. Chou:aether AI: Other: The AI product in this abstract... investigators of this study w/commercial profit; National Taiwan University Hospital: Other: The AI product in this abstract... investigators of this study w/commercial profit.
Author notes
Asterisk with author names denotes non-ASH members.

This feature is available to Subscribers Only
Sign In or Create an Account Close Modal